MANUAL DE ANSYS MAXWELL 3D - ENSAYOS DE VACIO Y CORTO CIRCUITO EN TRANSFORMADORES

0


Este manual esta dedicado a mostrar los pasos a seguir para realizar los ensayos de vacío y corto circuito luego de haber hecho solo los diseños correspondientes al transformador ya sea habiendo utilizado los instrumentos que brinda el mismo software o habiéndolos importado de algún otro.

 Antes que todo debemos de asegurarnos que hemos seleccionado tanto el TIPO DE SOLUCION como la CONFIGURACIÓN DE EXCITACIONES GLOBALES (Perdidas del Núcleo y Corrientes de Foucault (Eddy Effect ) ).

Para este caso se uso el Tipo de solución Trasient (Transitoria) en las cuales podemos observar tantos los vectores de los diferentes parámetros como B, H , J, etc.


Maxwell 3D > Solution Type



CONFIGURACIÓN DE EXCITACIONES GLOBALES:

 Maxwell 3D > Excitations > Set Eddy Effects…                     Maxwell 3D > Excitations > Set Core Loss…


            (Seleccionar todos los elementos)                (Seleccionar únicamente los elemtos del núcleo)


Luego de haber hecho los respectivos diseños y configuraciones previas de un transformador , para realizar los ensayos de vacío y corto circuito se deberán seguir los siguientes pasos:


ENSAYO DE VACÍO:


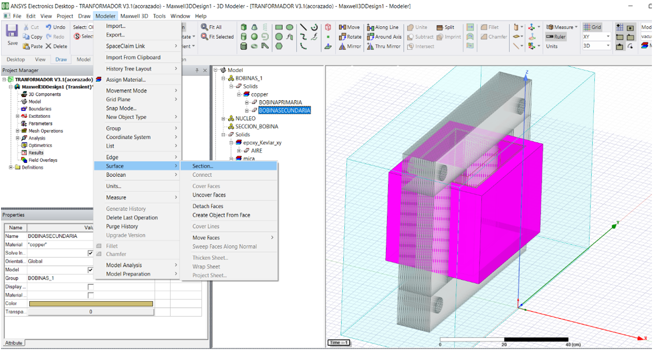
PASO 1.    Debemos hacer un corte en cada bobina como se muestra en la imagen :


              Para ello se tendrá que realizar lo siguiente:

              a)   Modeler > Surface > Sección


            b)  Aparecerá la siguiente ventana en la que tendremos que escoger el grupo de ejes en la cual queremos                   realizar el corte, en este caso escogeremos XZ y damos en OK.


                    Observemos que se ah hecho un corte en el eje XZ:


            c)  Seleccionando el corte que se hizo ir a   Modeler > Boolean > Separate Bodies


              Notaremos que nos han aparecido 2 objetos en la lista los cuales representan cada segmento de corte                    que se hizo, debemos de quedarnos solo con 1 (borrar el otro) ya que representan las entradas o salidas               del transformador. Repetir los puntos a ,b y c con la Bobina primaria para obtener la primera imagen                    que se mostro en el Paso 1.

 

PASO 2.    Debemos añadir las excitaciones a cada corte de las bobinas para ello seleccionamos el.uno de las secciones hechas y nos dirigimos a:         

                                                    

            a) BOBINAPRIMARIA_IN > Assign Excitation > Coil terminal…


           b) BOBINAPRIMARIA_IN > Assign Excitation > Add Winding…




Repetir los puntos a y b para el la Bobina Secundaria son la diferencia que en el punto b se deberá dejar como en la siguiente imagen recordando que el parámetro initial current debe estar en 0 y que Resistance e Inductance deben colocarse según valores teóricos obtenidos.



            c) Luego notaremos que estas excitaciones aparecerán en el lado Izquierdo del programa y debemos                 realizar la siguiente configuración: 



                Debe quedarnos de la siguiente forma:



 

PASO 3.    Debemos Definir el espacio en cual el programa Ansys hará el análisis de superficies d   del diseño creado para eso debemos hacer la siguiente configuración:

Para este ejemplo hay que aclarar que el nucleó se diseñó de forma laminar (Placas E y Placas I apiladas) por lo tanto se debe de seleccionar todos los elementos que correspondan al núcleo y realizar lo siguiente:


Click derecho > Assign Mesh Operation > Inside Selection > Length Based…


lista ubicada en la izquierda lo siguiente:



PASO 4.    Debemos Definir el “Solution Setup” el cual básicamente es el tiempo de simulación el cual se tomará como referencia al momento de obtener las tablas y graficas de datos que nos arrojará el ANSYS una vez se compile el diseño.




PASO 5.    Debemos comprobar que todos estos parámetros ingresados y diseños esten correctos, para ello haremos lo siguiente:

 

Pestaña Simulation > Validate



Si nos sale esta pestaña quiere decir que Hasta el momento todo esta correcto, en haya aparecido algún error debemos consulta a la pestaña de errores que se encuentra en la parte inferior y consultar el Message Manager.

Luego debemos en dar a la opción Analyze All y esperar a que compile el diseño, puede tardar varios minutos dependiendo el tipo de diseño que se haya realizado, tener en cuenta que en este proceso también pueden aparecer errores en el cual también serán avisados en la pestaña Message Manager.


PASO 6.  Después de que se haya realizado la compilación con éxito y sin errores, en la pestaña Message Manager también se nos avisara, ahora debemos seleccionar el tiempo de recopilación de datos que habíamos establecido en el Paso 4 para ello se debe proceder  como sigue:



Doble click en el recuadro Time



PASO 7.  Por último, ya podemos recopilar los datos (Graficas y tablas) obtenidos para ello:



Notemos que hay más opciones a parte de Gráficos 2D y Data Table, pero únicamente se mostrara los Gráficos 2D, al seleccionar esta opción aparecerá lo siguiente:




Notemos que de acuerdo a la categoría que escojamos aparecerán diferentes gráficas, en este caso solo se apreciara las categorías Winding y Loss   una vez seleccionemos cual subcategoría de la cual queremos obtener sus graficas debemos dar en New report  y automáticamente se nos generara aquellas graficas que seleccionemos en la lista ubicada al lado Izquierdo:



Si queremos obtener algún dato extra como por ejemplo el valor RMS de esta grafica debemos hace lo siguiente:

               Click derecho sobre la gráfica > Trace Characteristics > All…




En la lista que aparece seleccionamos que valor queremos que aparezca también en esta gráfica, en este caso se selecciono rms y damos en Add Trace Characteristic y luego close. Notaremos que ahora aparece este valor en la gráfica:




ENSAYO DE CORTO CIRCUITO:

 

Para el ensayo de corto circuito Debemos seguir exactamente los Pasos 3, 4 , 5, 6 y 7. Para el Paso 1 y Paso 2 se deben hacer las siguientes modificaciones:

 

PASO 1.  Recordemos que en el ensayo de corto circuito se debe hacer corto ya sea en el primario o en el secundario e ingresar por el otro lado 0 voltios e ir incrementando el  voltaje hasta que el amperímetro nos muestre la corriente nominal , en un ensayo real normalmente se realiza el corto en el secundario y se ingresa el voltaje por el primario ya que al trabajar con menos corriente es menos peligroso hacerlo por este lado, teniendo esto en cuenta debemos realizar el paso 1 tal y como hicimos con el ensayo en corto circuito con la diferencia de que para el bobinado secundario no se le hará el corte de sección, esto representaría el corto que se le está aplicando y quedaría de la siguiente forma:


Notemos que únicamente se hizo el corte de sección al bobinado primario.

 

PASO 2.  Para el caso en corto circuito debemos introducir de a pocos voltajes por el primario, esto implica una modificación en el Paso 2b en el cual debemos aplicar lo siguiente:
















Entradas que pueden interesarte

Sin comentarios

Artículos populares

Procesamiento digital de señales (ejemplos usando matlab)

Procesamiento digital de señales (ejemplos usando matlab)

Autor: Mauro Montoya Arenas   PROCESAMIENTO DIGITAL DE SEÑA…

¿Como configurar un microcontrolador PIC? - Primer Hola Mundo

¿Como configurar un microcontrolador PIC? - Primer Hola Mundo

Configuración de un PIC - Hola Mundo En esta oportunidad ap…

PROYECTO: SISTEMA DE TRÁFICO VEHICULAR UTILIZANDO EL PIC 18F4550

PROYECTO: SISTEMA DE TRÁFICO VEHICULAR UTILIZANDO EL PIC 18F4550

Autor: Alexis                                       Contac…

¿Qué son los Sistemas embebidos?

¿Qué son los Sistemas embebidos?

Sistemas embebidos  🔴 En este articulo encontrarás: - Func…