EXPERIENCIA N°4 RESPUESTA EN BAJA FRECUENCIA DE UN AMPLIFICADOR DE UNA SOLA ETAPA - Circuitos electrónicos II

0

Autor: Mauro Benito Montoya Arenas (mauro2017pre@gmail.com)

EXPERIENCIA N°4 RESPUESTA EN BAJA


 FRECUENCIA DE UN AMPLIFICADOR DE


 UNA SOLA ETAPA



OBJETIVOS

Investigar la influencia de los condensadores de acoplo y desacoplo sobre el punto de corte inferior de un amplificador de audio.

EQUIPOS Y MATERIALES

- Multímetro
- Generador de señales
- Osciloscopio
- Fuente de poder DC
- Punta de prueba de osciloscopio
- 1 transistor 2N2222
- Resistores de 56KΩ, 0.47KΩ, 12KΩ, 10KΩ, 0.22KΩ y 1.5KΩ
- Condensadores de 16V de 0.1uF, 0.01uF, 0.47uF, 4.7uF, 22uF
- Protoboard
- Computadora con Multisim

INFORME PREVIO

1. En el circuito de la figura 4.1 calcular teóricamente VB, VCEQ, ICQ
2. Despreciando el efecto de los condensadores (frecuencias medias) calcular la ganancia de voltaje.
3. Encontrar la frecuencia de corte para Ci, Co, Ce, mostrando los circuitos equivalentes.
4. ¿Cuál de las frecuencias de corte es la que influye en las respuestas de bajas frecuencias del amplificador? ¿Por qué?


PROCEDIMIENTO

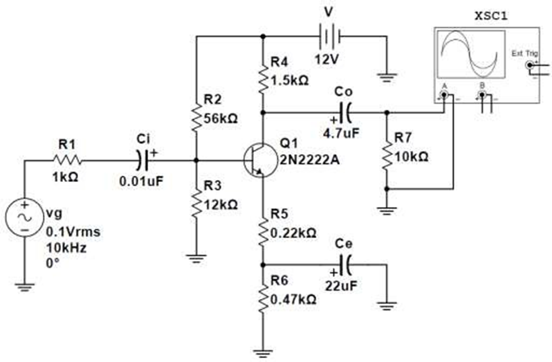
1. Realice la simulación del circuito mostrado en la figura 4.1. Encuentre el punto de trabajo y complete la tabla 4.1.

2. Implemente el circuito de la figura 4.1

3. Determine experimentalmente el punto de trabajo y la ganancia de tensión. Realice la simulación correspondiente. Complete la tabla 4.1.
 
Figura 4.1


Tabla 4.1

 

VCEQ (V)

ICQ (mA)

Av

Valor calculado

8.056

1.8

5.5637

Valor simulado

7.667

1.977

 

Valor medido

7.69

2

 








4. Completar la tabla 4.2. Note que el punto de corte inferior se produce a una frecuencia en que la ganancia (AV) alcanza el 0.707 de su máximo valor

Tabla 4.2

 

AV

fo

100Hz

200Hz

300Hz

500Hz

700Hz

900Hz

1.5KHz

Co = 4.7uF Ci = 0.01uF

0.0911

0.2485

0.3098

0.4746

0.6780

0.8328

1.2935

fo

100Hz

200Hz

300Hz

500Hz

700Hz

900Hz

1.5KHz

Co = 0.47uF Ci = 0.1uF

0.32

0.8938

1.2653

1.7769

1.9627

2.0032

2.1458



Para C_0=4.7µF  y C_i=0.01 µF 






Si C_0=4.7µF  y C_i=0.01 µF:  f_corte≅738Hz



Para C_0=0.47µF  y C_i=0.1 µF






Si C_0=0.47µF  y C_i=0.1 µF:  f_corte≅168Hz

Tabla 4.2  (Continuación)

 

AV

fo

3KHz

4KHz

5KHz

7KHz

10KHz

20KHz

50KHz

Co = 4.7uF Ci = 0.01uF

1.7260

1.8068

1.8610

1.9517

1.9862

1.9761

1.9828

fo

3KHz

4KHz

5KHz

7KHz

10KHz

20KHz

50KHz

Co = 0.47uF Ci = 0.1uF

2.1762

2.1844

2.1885

2.1885

2.1975

2.1770

2.1653


Para C_0=4.7µF  y C_i=0.01 µF



Para C_0=0.47µF  y C_i=0.1 µF



 

5. Desacople ahora ambas resistencias de emisor con el condensador de 22uF. Complete la tabla 4.3.

Tabla 4.3

 

AV

fo

100Hz

200Hz

300Hz

500Hz

700Hz

900Hz

1.5KHz

Co = 4.7uF Ci = 0.01uF

0.0568

0.1172

0.1502

 

0.2634

0.3425

0.52

fo

100Hz

200Hz

300Hz

500Hz

700Hz

900Hz

1.5KHz

Co = 0.47uF Ci = 0.1uF

0.1378

0.3374

0.4631

0.5041

0.6612

0.6942

0.7261




Para C_0=4.7µF  y C_i=0.01 µF



Para C_0=0.47µF  y C_i=0.1 µF

 

Si C_0=0.47µF  y C_i=0.1 µF:  f_corte≅1150Hz


Tabla 4.3 (Continuación)

 

AV

fo

3KHz

4KHz

5KHz

7KHz

10KHz

20KHz

50KHz

Co = 4.7uF Ci = 0.01uF

0.6489

0.6858

0.7079

0.7230

0.7308

0.7385

0.7346

fo

3KHz

4KHz

5KHz

7KHz

10KHz

20KHz

50KHz

Co = 0.47uF Ci = 0.1uF

0.7306

0.7347

0.7347

0.7347

0.7377

0.7336

0.7366



Para C_0=4.7µF  y C_i=0.01 µF




Si C_0=4.7µF  y C_i=0.01 µF:  f_corte≅5000Hz


Para C_0=0.47µF  y C_i=0.1 µF
 

CUESTIONARIO

1. Compare sus cálculos teóricos con los obtenidos en el experimento. Si es necesario mencione a qué se deben las diferencias
    - Si se notó una gran diferencia en la ganancia de voltaje. Esto se debe probablemente a que cuando sacamos la ganancia teórica lo hacemos con componentes ideales. En el caso real cuando sacamos C_E no hay ganancia de voltaje pero en el teórico si existe. En el siguiente cuadro podemos ver la comparación de la ganancia de voltaje:


- También hubo resultados distintos cuando hallamos la frecuencia de corte. La diferencia de estos valores dese ser por lo mismo, los componentes no funcionan de forma ideal además los componentes de medición distorsionan un poco el valor real. En el siguiente cuadro se comparan estos resultados:


2. Grafique en papel semilogarítmico la ganancia expresada en dB vs la frecuencia
        3. Explique la curva obtenida

4. ¿Qué conclusiones obtuvo del experimento?

- Sin un capacitor en paralelo con la resistencia R_E la ganancia de voltaje es mucho menor que con esta. Esto se puede ver con la fórmula:

Con C_e:    
 A_V=(-100(1.5k /⁄10k))/((1k)[1+100(14.44+0.22k)(1/(56k /⁄12k)+1/1k)] )≅4.83

Sin C_e:     
A_V=(-100(1.5k /⁄10k))/((1k)[1+100(14.44+0.22k+0.47k)(1/(56k /⁄12k)+1/1k)] )≅1.66
 
- El valor experimental de las ganancias de voltaje es menor que el valor teórico y el valor simulado. Esto se debe principalmente a las características reales de lada componente. Como por ejemplo la resistencia interna de la fuente. 
    - Con frecuencias bajas el desfase (que debería ser de 180º) es anormal. Esto sucede cuando la frecuencia es menor a la de la frecuencia de corte.
    - El valor de voltaje entrada casi no influye en el resultado de la ganancia de voltaje


OBSERVACIONES

Anote sus observaciones o recomendaciones (si las tuviera)
- El osciloscopio distorsiona la señal de voltaje cuando la frecuencia es baja o cuando el voltaje es bajo.
- El valor de Vrms mostrado por el osciloscopio varia ligeramente comparado al valor del multímetro
- Las puntas de prueba son mejores para medir la señal de voltaje que los coaxiales


BIBLIOGRAFÍA

Listar la bibliografía considerada para el desarrollo de la experiencia

Teoría de circuitos y dispositivos electrónicos …………………… Boylestad
http://www.angelfire.com/electronic2/xarlos/Electronica3/uno/intro.htm
https://www.slideshare.net/XiimeArriaga/respuesta-baja-frecuencia-bjt
https://electronicavm.wordpress.com/2011/03/10/amplificador-de-baja-frecuencia-completo/

Entradas que pueden interesarte

Sin comentarios

Artículos populares

Procesamiento digital de señales (ejemplos usando matlab)

Procesamiento digital de señales (ejemplos usando matlab)

Autor: Mauro Montoya Arenas   PROCESAMIENTO DIGITAL DE SEÑA…

¿Como configurar un microcontrolador PIC? - Primer Hola Mundo

¿Como configurar un microcontrolador PIC? - Primer Hola Mundo

Configuración de un PIC - Hola Mundo En esta oportunidad ap…

PROYECTO: SISTEMA DE TRÁFICO VEHICULAR UTILIZANDO EL PIC 18F4550

PROYECTO: SISTEMA DE TRÁFICO VEHICULAR UTILIZANDO EL PIC 18F4550

Autor: Alexis                                       Contac…

¿Qué son los Sistemas embebidos?

¿Qué son los Sistemas embebidos?

Sistemas embebidos  🔴 En este articulo encontrarás: - Func…